Calculadora de la huella de carbono para planeamientos urbanísticos

c

  

Qué es la calculadora de la huella de carbono de un nuevo planeamiento urbanístico


Con la entrada en vigor de la Ley 10/2019, de 22 de febrero, de cambio climático y transición energética, y tal como se indica en el artículo 20, cualquier nueva formulación, adaptación o revisión de los planes directores sectoriales, los planes territoriales insulares y los instrumentos de planeamiento municipal, así como cualquier otro plan sometido a evaluación ambiental estratégica, tienen que incorporar la perspectiva climática en el proceso de evaluación ambiental.

Más concretamente, los nuevos planeamientos urbanísticos tienen que incluir un análisis de las emisiones de gases de efecto invernadero (GEH) que se producirán durante su vida útil, además de las medidas destinadas a compensar este aumento en las emisiones generadas. El objetivo es llegar a crear zonas urbanas neutras con el medio ambiente.

Dada la complejidad de su cálculo y valoración, desde el Govern se ha desarrollado una herramienta de estimación que engloba diferentes parámetros que intervienen en la generación de gases de efecto invernadero a la hora de plantear un nuevo planeamiento urbanístico, y que servirá al promotor para:

  • Comparar las diferentes alternativas en fase de redacción.
  • Valorar qué variables afectan más a la huella de carbono y, así, intentar minimizar las emisiones.
  • Tomar conciencia de las posibilidades de fijación de carbono (ahorro de agua, previsión de zonas verdes y plantación de árboles, generación de energía renovable, proyectos de inversión).

Esta calculadora está pensada para ayudar al usuario a cuantificar el impacto a causa de la implantación de un nuevo planeamiento urbanístico, aunque también puede servir para evaluar un ya existente. En todo caso, el uso de esta herramienta es opcional, si bien cualquier otro tipo de metodología utilizada o factor de emisión tendrá que estar debidamente justificado y explicado.

 

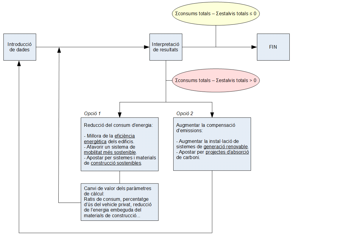
En el siguiente diagrama de flujo se intenta mostrar como se tiene que emplear la calculadora:

 

En el caso de llegar a resultados donde los consumos superan a los ahorros/compensaciones, es preferible optar por la Opción 1, o sea, reducir el consumo energético. Para aplicar estos cambios a la calculadora, se tendrán que modificar los valores de los diferentes parámetros de cálculo: ratios de consumo, ratios de emisiones por superficie construida, reducción en el uso del vehículo privado... Se tendrá que presentar la documentación justificativa que apoye a estos cambios.

Si no es posible, siempre se puede optar por aumentar la compensación de emisiones (Opción 2) vía energías renovables o proyectos de absorción de carbono.

Cambios respecto de la última versión


El usuario tiene a disposición dos versiones de la calculadora: una versión de fecha de diciembre de 2020 y una, de noviembre de 2021 (actualizada el 2023). La versión de diciembre de 2020 se ideó de forma que devolviera los valores calculados en unidades de emisiones de CO2eq. Se observó que de este modo los resultados dependen en gran medida del factor de emisión del mix eléctrico lo que nos aleja del objetivo de la misma herramienta, puesto que este factor de emisión es un valor muy variable en el tiempo y acaba teniendo mucha más influencia que las acciones que se puedan llevar a cabo por parte de la promotora.

En la versión de noviembre de 2021, en cambio, los cálculos y resultados se realizan en unidades de energía priorizando la eficiencia energética y favoreciendo las acciones reductoras y compensatorias de emisiones. Ambas versiones son válidas, pero es preferible el uso de la versión de noviembre de 2021.

  

  

Para cualquier sugerencia, pónganse en contacto con nosotros a través del correo canviclimatic@energia.caib.es

c
Para descargar el archivo


Versión de julio de 2023:

Fulla de Càlcul ods  Calculadora de CO2 para un nuevo planeamiento urbanístico - versión 2023

(disponible únicamente versión en catalán)

PDF  Manual de uso de la calculadora - versión 2023

(disponible únicamente versión en catalán)

 

Versión de diciembre de 2020:

Fulla de Càlcul Calculadora de CO2 para un nuevo planeamiento urbanístico - versión 2020

(disponible únicamente versión en catalán)

PDF Manual de uso de la calculadora - versión 2020

(disponible únicamente versión en catalán)