Volver

DERECHO DE ACCESO A LA INFORMACIÓN PÚBLICA

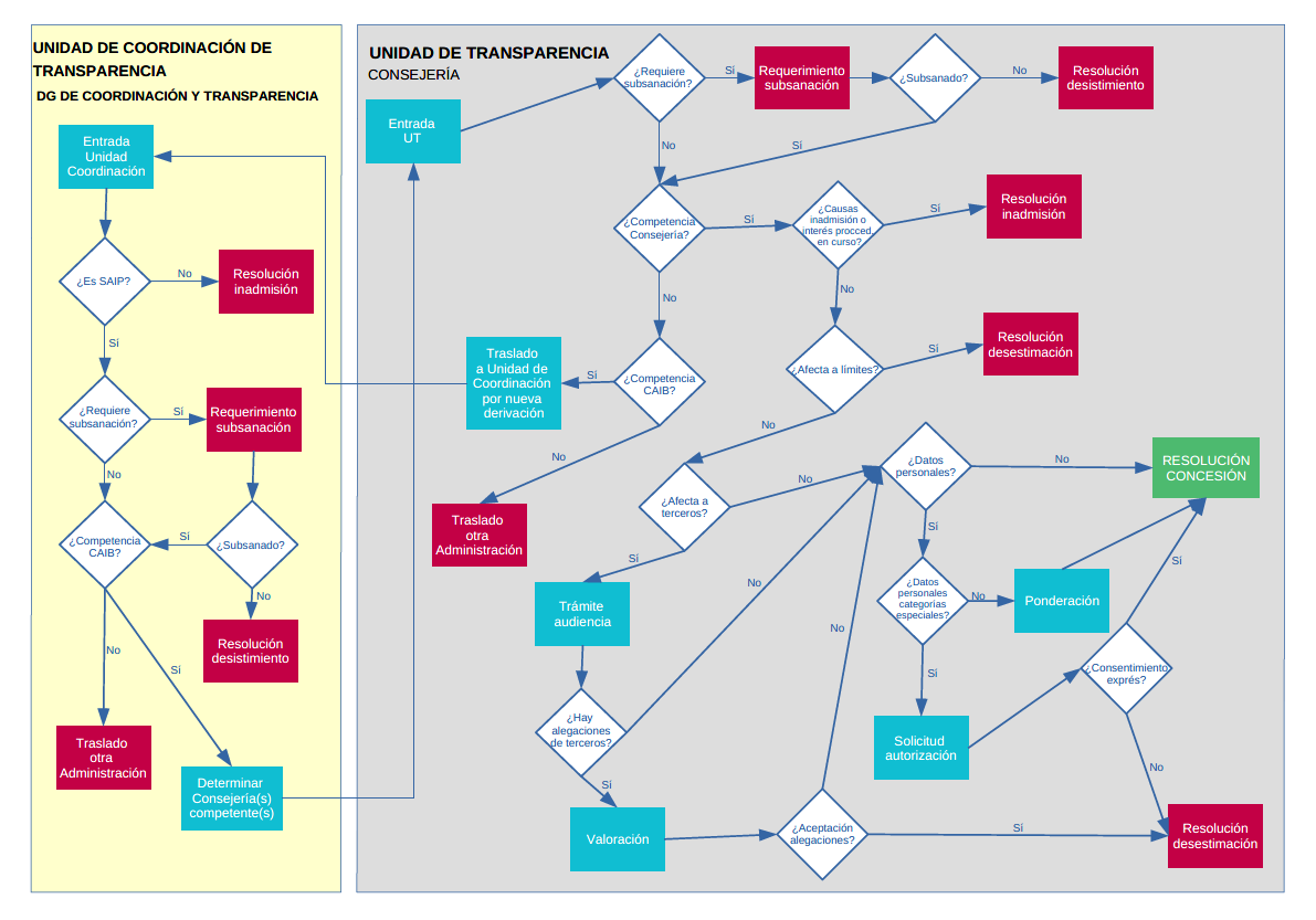
Derecho de acceso a la información pública > Resumen del procedimiento


Clique sobre la imagen o aquí para descargar el diagrama en formato PDF.